尊敬的小一家长:
祝贺您及孩子加入白云外国语小学这个温暖有爱的大家庭!孩子告别幼儿园,即将开启小学生活,在兴奋欣喜之余,您是否会有少许迷茫和焦虑?小学生活是孩子学习生涯中一个重要的起点,为了帮助孩子更好地适应新环境,学习新知识,掌握新技能,做好幼小衔接,让我们一起打开这份新生入学指南,做好准备吧!
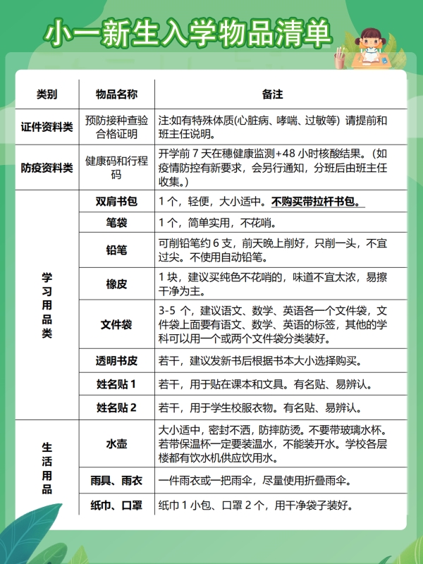
一、上一年级了,要准备哪些物品呢?

重要提醒:为避免物品丢失、错乱,建议将物品贴好标签,写好孩子的名字。不要将零食、玩具、尖锐物品(如小刀、剪刀等)、金钱、贵重物品等与学习无关的物品带到学校!
二、孩子入学,父母准备好了吗?
从幼儿园到上小学是孩子真正迈入学校教育的开始,也是孩子面临的第一件成长大事。父母此时必须扮演一个“引路者”的角色,把孩子送上学习的跑道,他才能平安顺利的起步。父母该有的准备是:
1、组织一次家庭仪式感活动,庆祝孩子成为小学生,让孩子在心理上感知并开心地接受自己长大了。
2、让孩子了解小学和幼儿园生活常规与作息的不同。
3、为孩子营造一个舒适的读书环境;有一张属于他自己的书桌,且能远离电视,让他专心学习。
4、刚入学头几天,父母可以协助指导小孩整理书包、服装仪容,但要逐渐放手,让他独立。
5、养成孩子正常作息,早睡早起的好习惯;为了孩子您该以身作则。
6、孩子做功课时,父母在旁看书,既能随时指导,又可做良好示范。
7、多抽空和孩子谈谈学校生活的乐趣,如:“今天在学校有什么有趣的事情?”
8、适度的压力及不伤害孩子人格、自尊的小挫折,将会帮助孩子成长。不要过度纵容孩子,那会宠坏他。受过挫折而成长的孩子,翅膀比较坚强,将来可以飞得较高较远。
9、鼓励孩子做家事,做他该做、能做的事。
10、把家长常用的电话告诉班主任和老师,以便紧急时联络使用。
三、开学前时间安排
1、小一新生家长会时间:8月30日上午9:00,学生不用来校。家长先到礼堂集中召开年级家长会,然后再分班召开班级家长会。(如遇疫情等不可控因素,则改为线上家长会,请留意通知!)
2、小一新生学前教育时间:8月31日上午8:30-11:00。(接送地点:小东门)
3、 9月1日开始正式按照正常的作息时间上课。
新学期迎来新朋友,白云外国语小学全体老师,欢迎一年级小朋友们加入!
白云外国语小学
2022年8月25日