夏花之绚烂,在于其纯粹极致,坚韧执着;教育之璀璨,源自师研习不止,深耕不辍。为了深入推进基础教育课程改革,全面解读《义务教育课程方案和课程标准(2022年版)》中跨学科任务群的核心理念,探讨如何使这一理念在教学实践中有效融入,促进教育教学的创新发展,提升学生的综合素养,白云外国语小学举办了一场全员参与的跨学科综合作业设计大赛。
“五月榴花照眼明,枝间时见子初成”。在长达两个月的赛程里,由小学课程教学中心牵头组织,老师们围绕“跨学科”主题,以本学科教材和核心素养为依托,精心设计作业内容,潜心挖掘学生才能,每一份作业都镌刻着美文和诗韵,每一份作业都流淌着特色与智慧。

6月14日,在黄哲昙副校长的带领下,由学校五位中层干部组成的跨学科作业设计评审团,经过严格的评审、公正的筛选,27份作业设计脱颖而出,分别荣获一、二、三等奖。

“深耕沃土,必有繁花”,这场比赛不仅是对传统学科界限的挑战,更是对教育质量提升的积极探索。获奖的作品中,同学们的奇思妙想令人惊喜,创新表达令人欣喜,知行合一能力令人赞叹。
附:一等奖各团队的作品展示
彭文健、张冬冬、谢家乐老师团队以统编版六年级下册第15课《真理诞生在一百个问号之后》第二课时作业为例,从大单元整体教学视角出发,领悟本单元人文主题“科学精神”,落实语文要素“用具体事例说明观点”。此次作业设计,形式多样,内容有趣,难易分明,既突出单元主题和语文要素,又注重学科融合,体现了作业的“自主性”、“开放性”、“趣味性”、“科学性”、“实践性”、“多样性”,将自主学习与合作学习相结合;必做作业与弹性作业相结合;思维提升与拓展延伸相结合,全面提高学生的综合能力。






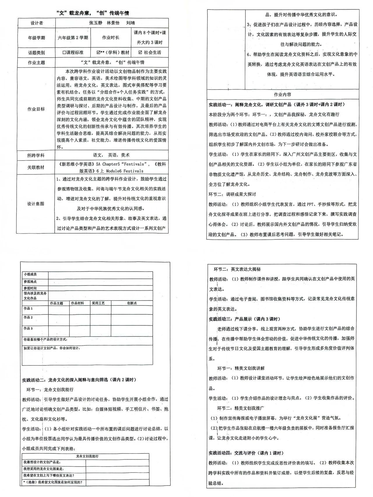
张玉静、林景怡、刘靖老师团队的本次作业设计活动以文创制作为主要实践内容,兼容语文,英语,美术,产品设计等学科领域知识的灵活运用,将龙舟文化,英文表达,图式审美搭配等学习要素有机结合。任务以“分组合作+个人实践”的方式,师生共同完成前期的龙舟文化资料收集、中期的文创产品调研、后期的产品设计与制作,及最后的产品评价与过程回顾环节。通过作业设计,培养学生深入了解中国传统文化的观念以及自主传播中国传统文化的意识,提升学生在综合场景下的英语使用能力与美术创作水平。锻炼学生的学科生活融合思维,提高其综合解决问题的能力,从而实现提高个人素质,社交能力,增进其传播传统文化的爱国情怀。










吴玲莉和朱晓月老师设计的作业内容是四年级下册第三单元综合性学习“轻叩诗歌的大门”,本次作业设计采用嵌入式结构,依托活动内容展开,与阅读教学相辅相成。将诗歌与音乐、美术学科相融合,按照内容整合程度不断提升,大致分为“初出茅庐”“小试牛刀”“大显身手”三个部分。最后从诗集编辑和诗歌诵唱两方面来展示学生学习成果。本次作业设计注重在实际作业中关注学生参与解决问题的过程,培养学生创造力、想象力、艺术思维、合作意识,促进学生综合能力的提升。







何嘉蔚和李炜星老师的作业设计“寻实践之趣,品自然之美”这一主题,是基于四年级下册《乡下人家》关于乡村生活的场景设置,将语文学习领域延伸到课外劳动实践基地、家庭、社会,在真实情境中将学习与更为广阔的世界相连。设计中的评价表从“作业内容、要求与评价”、“作业评价标准与方式”、“师生反馈的内容与方式”三方面,更好地引导学生深层次地进行观察、记录、表达、实操。在大任务的驱动下,使跨学科的实践、创意、交流成为学生真实生活的组成部分。使学生在语文学习的基础上,得到了不同程度的提升。






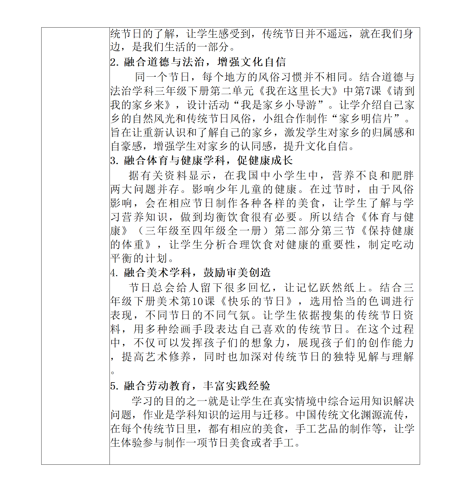
肖又赫和范秀红老师围绕“中华传统节日”展开探究,运用跨学科融合的方式,引导学生深入了解我国传统节日的文化内涵,提升文化自信。通过“诗词里的节日风俗”、“寻找中国的节日”、“我家的节日美食”等七个进阶任务,让学生在实践中学习,培养学生的综合素质,为未来的学习和生活打下坚实的基础,进一步感受中华优秀传统文化的魅力。





陈柳妤和职春娟老师设计的作业,将英语学科核心素养与语文学科的古诗词、美术学科的古诗意境绘画、信息技术学科的技能运用、音乐学科的配乐相融合,学生将有关季节的中英文古诗借助诗配画的形式进行展示。
书写传统古诗,绘制季节色彩,勾勒四季之美,朗诵经典古诗,感受经典古诗与英语之间的联结,加深学生对中国古诗词的理解,感受英文版古诗词之意蕴美。







“学无止境,行以致远”,跨学科作业设计活动,打破了学科壁垒,使学生跨越学科的界限,将艺术、书法、科学等领域相互交融,为他们提供了更广阔的视野和更丰富的知识资源,在学习中获得了更多的乐趣和成就感,培养了他们的综合分析和实践创新能力,推动了知识的深层与独特理解。未来的日子里,我们期待孩子们在跨学科的学习中不断观察、不断思索、不断创造,留意生活中的每一个细节,发现生活中的每一处学问,用灵动的笔触描绘更加辉煌灿烂的人生。